中车网站群
中文简体
中文繁体
|
English
网站首页
污污污的网站 - 关于我们
新闻中心 (污污污视频网站)
公司新闻
集团新闻
污下载 - 国资新闻
"污黄视频" 竞标公告
污污污视频在线观看 - 评标结果公示
公示
产品中心
高速动车组
城际及市域动车组
地铁车辆 (污污污在线观看)
单轨车辆 (污污污的网站)
智慧快轨
现代有轨电车
高档客车
内燃动车组
出口产品
服务中心
服务介绍
动车组售后服务
城轨车辆售后服务
污黄视频 - 海外售后服务
企业文化
企业文化手册
品牌建设
人力资源 (污污污网站在线观看)
人才策略
污污污视频在线观看 - 人才招聘
"污下载" 人才培训
对外合作
创新平台
综述
"污香蕉视频" 国家工程实验室
博士后科研工作站
国家工程研究中心
技术中心 (污污污视频在线观看)
制造优势
高速列车产业化基地
精益制造
"污下载" 全国重点实验室
新闻公告
"污污污在线观看" 实验室概况
科学研究
科研成果
仪器设备
人才队伍
开放共享
当前位置:
首页
>
网站首页
>
全国重点实验室
>
全国重点实验室详情页
污污污网站在线观看 - 全国重点实验室
新闻公告
实验室概况
简介
组织机构
联系地址
科学研究
研究方向
研究课题
科研成果
"污黄视频" 仪器设备
仪器设备
设备列表
设备预约
规章制度
人才队伍
学术委员会
污黄视频 - 管理委员会
战略指导委员会
专家指导委员会
主任
研究人员
开放共享
全国重点实验室
网站首页
>
全国重点实验室
>
仪器设备
>
仪器设备
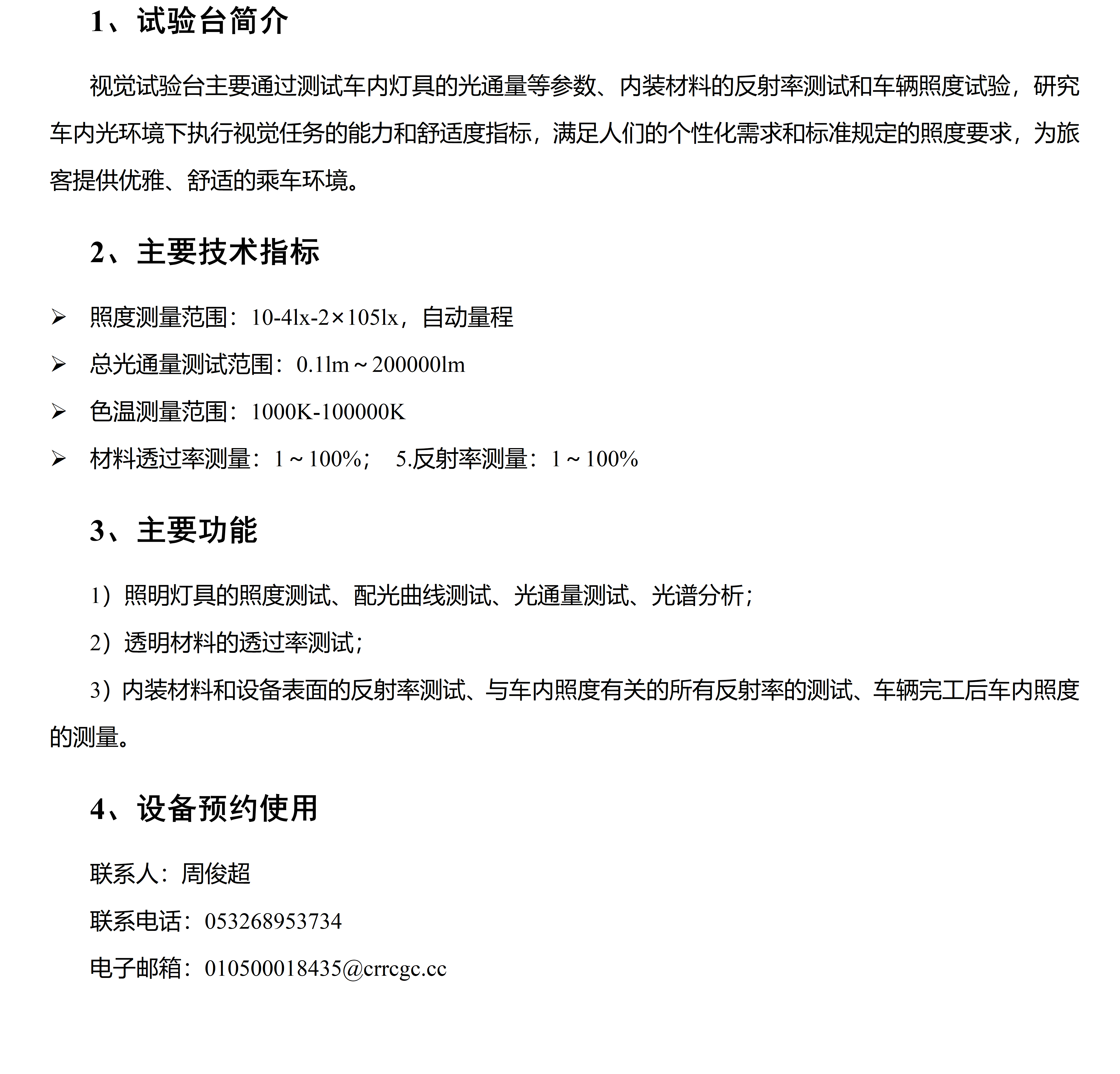
视觉试验台
发布时间:2023年11月03日 来源: 字体:
大
中
小
浏览次数:
分享到
扫一扫在手机打开当前页
打印本页
我要纠错
关闭
上一篇:
下一篇: