中车网站群
中文简体
中文繁体
|
"污下载" English
网站首页
污香蕉视频 - 关于我们
新闻中心
公司新闻
集团新闻 (污污污网站在线观看)
国资新闻
"污香蕉视频" 竞标公告
评标结果公示
公示
"污香蕉视频" 产品中心
高速动车组
城际及市域动车组
地铁车辆
单轨车辆
智慧快轨
现代有轨电车
高档客车
内燃动车组
出口产品
服务中心
服务介绍
动车组售后服务
城轨车辆售后服务 (污下载)
海外售后服务
企业文化
企业文化手册
品牌建设
人力资源
人才策略
污污污视频网站 - 人才招聘
人才培训
"污黄视频" 对外合作
"污黄视频" 创新平台
综述
国家工程实验室
博士后科研工作站
国家工程研究中心
技术中心
"污污污视频在线观看" 制造优势
高速列车产业化基地
精益制造
"污下载" 全国重点实验室
新闻公告
实验室概况
科学研究 (污香蕉视频)
科研成果
污污污视频网站 - 仪器设备
人才队伍
开放共享
当前位置:
首页
>
网站首页
>
全国重点实验室
>
全国重点实验室详情页
全国重点实验室 (污污污网站在线观看)
新闻公告 (污下载)
"污污污网站在线观看" 实验室概况
简介
组织机构
"污黄视频" 联系地址
科学研究
研究方向
"污污污视频在线观看" 研究课题
科研成果
仪器设备
仪器设备
设备列表
设备预约
规章制度 (污黄视频)
人才队伍
学术委员会
"污下载" 管理委员会
战略指导委员会
"污污污视频在线观看" 专家指导委员会
主任
研究人员
开放共享
全国重点实验室
网站首页 (污污污网站在线观看)
>
全国重点实验室
>
仪器设备
>
仪器设备
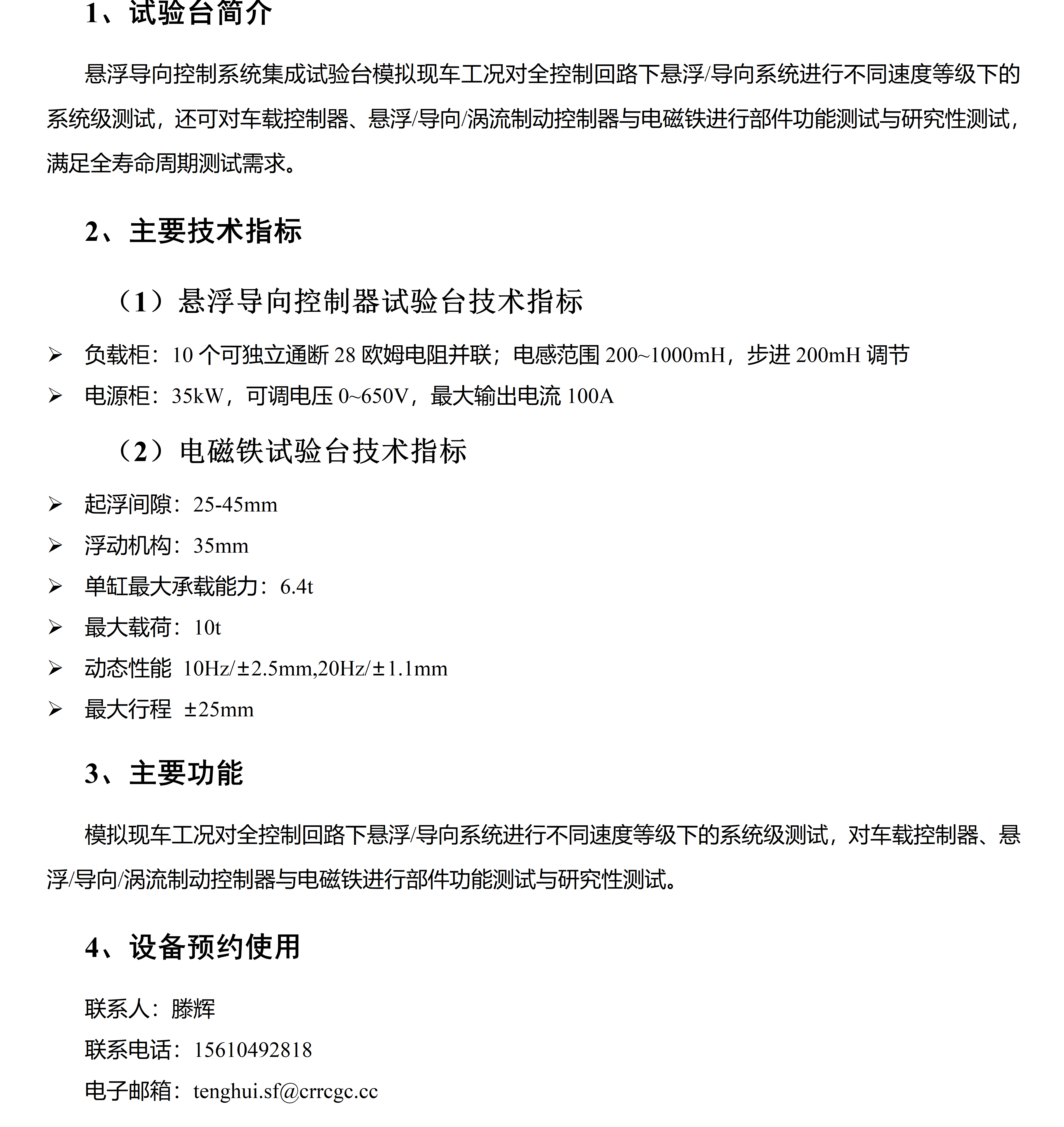
悬浮导向控制系统集成试验台 (污污污在线观看)
发布时间:2023年05月26日 来源: 字体:
大
中
小
浏览次数:
分享到
扫一扫在手机打开当前页
打印本页
我要纠错
关闭
上一篇:
下一篇: